中央人民政府网
|
江西省政府网
|
九江市政府网
无障碍浏览
|
关怀版
|
设为首页
|
加入收藏
|
用户注册
用户登录
搜索
网站首页
政务资讯
政务公开
政民互动
政务服务
政府数据
印象庐山
专题专栏
投资庐山
您当前所在的位置:
首页
>>
政务公开
>>
政府信息公开
>>
法定主动公开内容
>>
重点领域信息
>>
公共资源配置
>>
土地与房屋征收
>>
征地用地
信息类别:
征地用地
公开方式:
主动公开
生成日期:
2025-10-29
公开时限:
常年公开
公开范围:
面向全社会
信息索取号:
000014349/2025-05546
相关解读:
相关文件:
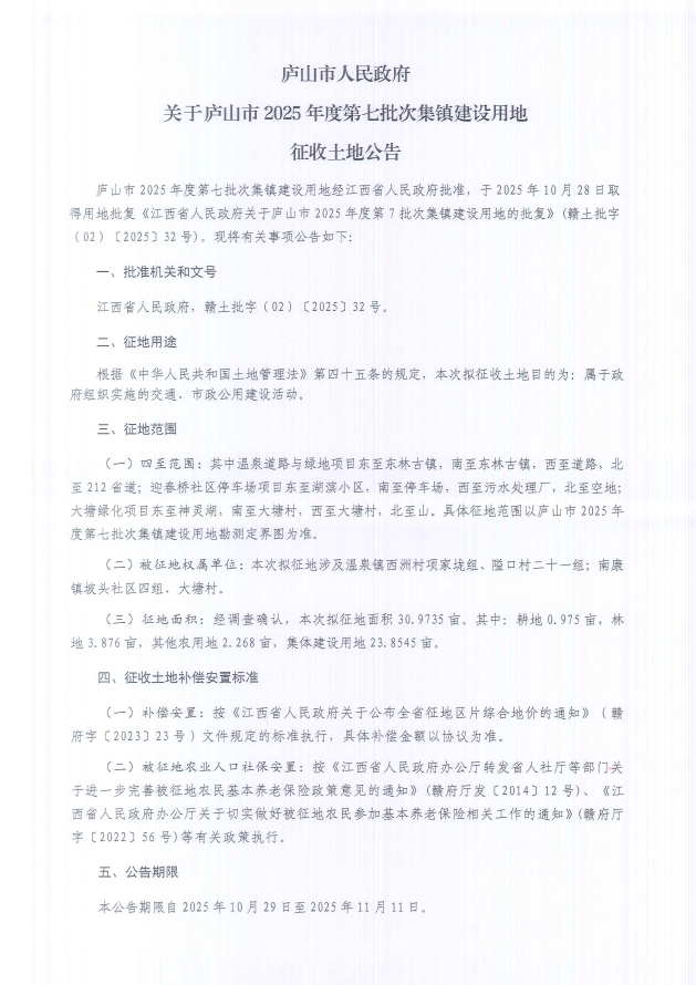
关于庐山市2025年度第七批次集镇建设用地征收土地公告
发布日期: 2025-10-29 16:13
字号:
〖大
中
小〗
相关附件:
扫一扫在手机打开当前页
【关闭窗口】
【打印此页】
【返回顶部】
政务微信
无障碍浏览
返回顶部