【失效】庐山市人民政府关于印发《庐山市人民政府常务会议议事规则》的通知
庐府发〔2024〕8号
庐山市人民政府
关于印发《庐山市人民政府常务会议议事规则》的通知
各乡(镇)人民政府,沙湖山管理处,市政府各部门,市(局)直各单位,驻市(山)各单位:
《庐山市人民政府常务会议议事规则》已经市二届人民政府第56次常务会议审议通过,现印发给你们,请认真遵照执行。
2024年9月14日
(此件主动公开)
庐山市人民政府常务会议议事规则
第一章 总则
第一条 为切实履行市政府法定职责,进一步提高市人民政府常务会议(以下简称常务会议)的议事效率和决策水平,促进行政决策机制的科学化、民主化、制度化和规范化,根据国家有关法律、法规规定和《江西省县级以上人民政府重大行政决策程序规定(江西省人民政府令第247号)》《九江市人民政府工作规则》《庐山市人民政府工作规则》,制定本规则。
第二条 常务会议是市政府的重要议事决策制度。常务会议贯彻市委决策部署,研究决定政府工作的重大问题,按照民主集中制和行政首长负责制的原则依法行使职权。
第三条 常务会议坚持科学决策、民主决策和依法决策,研究决定事项应符合国家法律法规及方针政策,符合本市实际。按照充分准备、有序组织、保证质量的原则,力求做到规范、务实、高效。
第二章 议题范围
第四条 常务会议的议事决策范围包括:
(一)传达贯彻习近平总书记重要讲话、重要指示批示精神,传达和学习党中央、国务院,省委、省政府,九江市委、市政府和庐山市委重要会议、文件精神,研究部署贯彻落实意见;
(二)讨论决定市政府工作中的重大事项,主要有:全市国民经济和社会发展规划、年度计划及其重大调整,财政预算安排及其重大调整以及重大财政资金安排,重大政府投资项目建设和重大国有资产处置事项,制定有关公共服务、市场监管、社会管理、生态环境保护等方面的重大公共政策和措施,制定开发利用、保护重要自然资源和文化资源的重大公共政策和措施,国土空间总体规划、重要专项规划及其调整,城乡近期建设规划、年度建设计划及其重大调整,重大改革方案、重要资源配置和社会分配调节,决定在本行政区域实施的重大公共建设项目,关系人民群众切身利益的重大决策事项,以及以市政府名义组织、举办的重大活动方案,政府自身建设方面的重大问题,对政府系统单位、行政领导的及时奖励和惩诫等事项,“三重一大”等其他重大事项,其中重大项目投资决策和大额资金使用标准明确如下。
1.政府投资超400万元以上的重大项目决策。
2.未列入预算的一次性大额资金支出(400万元以上)。
3.市属国有企业在主营业务范围内选择自主独立经营项目投资金额达3000万元人民币及以上的事项。
(三)讨论通过提请市人民代表大会及其常务委员会审议的工作报告和议案;
(四)讨论通过向省、九江市和庐山市委请示或报告的重要事项;
(五)讨论通过市政府制定的规范性文件、重要政策措施和重要的工作计划、工作报告、决定;
(六)听取部门的重要工作情况汇报,协调部门工作;
(七)讨论决定各地、各部门请示市政府的重要事项;
(八)领导干部学法;
(九)通报和讨论市政府其他事项。
第五条 常务会议不审议以下事项:
(一)依法、依职权应由各乡(镇、处)和园区及市政府各部门、各单位决定的事项;
(二)依照职责分工,分管副市长可以自行决定处理或副市长直接可以协调的事项,或市长、分管副市长可以直接批准的事项;
(三)上级已有明文规定的,属于市政府或市政府有关部门贯彻落实的一般性问题;
(四)已明确授权由专项工作领导小组协调决定的事项;
(五)会前未向市政府市长、分管副市长汇报,未经充分协调和论证、意见分歧较大的事项;
(六)未经市长同意而临时动议的事项;
(七)没有司法部门或法律顾问出具合法性审查意见书的事项;
(八)其他不属于常务会议议事范围的事项。
第三章 议题确定
第六条 凡拟提交常务会议讨论的议题,应按以下方式进行确定:
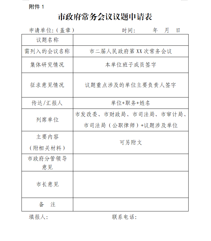
(一)议题汇报单位根据领导要求或工作需要就有关事项以正式的红头文件向市政府提出请示,市长在市政府常务会议题申请表(详见附表1)或文件中已明确批示提交市政府常务会议讨论的;
(二)议题汇报单位根据领导要求或工作需要就有关事项向市政府提出请示,经分管副市长审核并报请市长同意,需要提请政府常务会议讨论的,由市政府办公室主任初审后呈报市长确定;
(三)领导干部学法等事项由市政府办公室主任根据年度计划和会议时间情况初定后,呈报市长确定;
(四)市政府办公室根据市长确定的议题,排出市政府常务会议议题表及通知单。
未按以上要求确定的议题,原则上不提交常务会议研究审议。
第七条 凡提交常务会议讨论的议题,会前必须经过充分会商协商,议题汇报单位应充分征求有关单位意见;有关单位应认真研究提出意见,并加盖本单位公章及时反馈。待基本成熟后,方可向市政府提出。未经本地本部门领导班子集体研究或没有充分征求意见等不成熟的议题,一律不得提交市政府常务会议审议。
第八条 收到市政府领导交办或议题汇报单位请示需要提交常务会议讨论的事项,有较大意见分歧的,市政府办公室要及时反馈给议题汇报单位,议题汇报单位对事项涉及的问题要进行充分协调,达成基本一致意见后,提交上会。
经协商仍不能达成一致意见的,可以由市政府分管副市长主持协调,形成处理意见。经协调仍不能达成一致意见的,议题汇报单位应当向市政府说明争议的主要问题、相关单位的意见以及决策承办单位的意见、理由和依据,提出两个以上方案,并提出倾向性意见、理由和依据供市政府决策,形成一致意见后,再提交市政府常务会议审议。
第九条 涉及社会和人民群众广泛关注的议题,议题汇报单位原则上要通过新闻媒体、网络等形式,必要时举行听证会广泛征集社会各界和人民群众的意见。公开征求意见的期限一般不少于30日;因情况紧急等需要缩短期限的,应当在公开征求意见时说明理由。
涉及重要资源配置和政府重大建设项目等专业性、技术性较强的议题,原则上要组织专家咨询论证。
除人事任免、上级重要会议或文件精神传达贯彻和上级规定工作之外的议题,原则上所有提交市政府审核的事项必须附合法性审查意见书。涉及规范性文件、重要政策措施和法律问题的议题,议题汇报单位必须先出具本单位法律顾问合法性审查意见书,然后与议题材料一并提交市司法局进行合法性审查,按照司法局的要求提供相关资料(详见附表2);审核时间不少于5个工作日,市司法局出具明确意见由议题汇报单位提交上会;如司法局审定为不合法,则退回议题汇报单位修改。其中,涉及规范性文件的必须附具规范性文件合法性审查意见书,除请示、报告等明显不涉及行政管理相对人权利和义务关系以外的文件必须附具非规范性文件认定书,其他重大法律问题必须附具重大事项合法性审查意见书。合法性审查意见书应当载明审查的基本情况,合法性审查结论,存在合法性问题的有关说明及理由等内容。未经合法性审查或者经审查不合法的,一律不得提请市政府常务会议审议。
第十条 提交常务会议讨论的议题,应按要求一次性报送完整的议题材料(详见附表3)。主要包括:
(一)议题有关文本的起草说明;
(二)提请讨论的正式文本;
(三)议题有关的附件,主要有:
(1)征求有关部门、乡(镇、处)的意见情况,根据议题内容,公开征求社会各界和人民群众意见情况的说明,相关法律和政策依据,其他对决策有重要参考价值的资料。
(2)合法性审查意见书和专家论证报告,议题汇报单位应当全面梳理与决策事项有关的法律、法规、规章和政策,按照司法局的要求准备相关资料报审,并由司法局审核后出具合法性审查意见书,使决策草案合法合规,与有关政策相衔接。
(3)起草涉及经营者经济活动的规范性文件以及具体政策措施,由市场监督管理局会同起草单位在起草阶段开展公平竞争审查。起草单位应当开展初审,并将政策措施草案和初审意见送市场监督管理局审查。
(4)拟订影响货物贸易、服务贸易以及与贸易有关的知识产权的决策草案的,议题汇报单位应当按规定进行贸易政策合规审查。
市政府办公室根据议题类型及事项具体情况,对议题材料进行审查,对不符合要求的,应及时通知议题汇报单位补正或退回重新报送。凡不按要求打印报送材料的,会议将不予讨论。
第十一条 常务会议议题原则上在会议召开日的3天前确定。原则上不临时增加议题。如确需临时加入议题,由分管副市长直接向市长汇报,经市长同意后,再交由市政府办公室进行安排。
第四章 会议组织
第十二条 常务会议由市长、副市长、党组成员组成,由市长召集和主持。市长外出期间,由市长委托负责常务工作的副市长召集和主持。常务会邀请市人武部非市委常委主官和市人大常委会、市政协领导列席会议。市发改委、市财政局、市司法局、市审计局主要负责人、市政府法律顾问团成员固定列席会议。议题列席部门按会议议题涉及范围,由议题汇报单位提出并经市政府分管领导审核,由市长确定。涉及重要民生议题时,可邀请市人大代表、政协委员或市民、企业代表列席会议。
第十三条 常务会议一般每月召开2次,必须有半数以上组成人员到会方能举行。有特殊情况,经市长同意可以随时召开。常务会议由市政府办公室主任负责组织,市政府办公室具体承办。
第十四条 除因特殊情况,每次常务会议的具体召开时间和议题一般在会议召开的1天前通知与会对象。
第十五条 会议议题确定后,市政府办公室应当第一时间通知议题汇报单位,同时将会议议题表和一套材料报市委办送审,确定提交常委会会议题。议题汇报单位负责起草、审核、印制并对文字、数据的准确性负责;应于接到通知后1天内,按规定格式、数量印制提交常务会议讨论的议题材料,送交市政府办公室。市政府办公室应于会前1天将有关会议材料送市长、副市长、市政府办公室主任和相关副主任及相关单位负责人。
第十六条 常务会议在讨论相关议题时,由议题汇报单位作主要汇报,其他相关列席单位作补充汇报或参与审议,分管副市长表明主要决策建议。主要汇报发言应简明扼要、突出主题,汇报时间一般控制在5分钟以内,重点汇报议题的背景,涉及人、财、物等需要市政府决策的重大事项,一般情况下不能通读材料全文。补充汇报或参与审议的列席人员,可就有关问题发表意见或进行说明,一般控制在3分钟左右。
第十七条 与会人员应当紧紧围绕议题进行发言讨论,明确表明意见,相同意见一般不重复表述,不发表与议题无关的意见。已经参加过协调会的单位,没有不同意见或新的补充意见一般不再发言,特别是征求意见阶段提出了建议且被采纳的部门负责人,原则上没有新的意见不再发言或发表与议题无关的意见。
第十八条 分管副市长或议题汇报单位主要负责人因故不能参加常务会议,其议题一般不列入当次常务会议讨论。分管副市长因特殊原因无法到会,议题又有时限要求须在规定时间作出决定的,经市长同意可委托市政府办公室主任、分管副主任或以书面等其他方式提出明确意见。
第十九条 常务会议要充分发扬民主集中制原则,市政府主要负责同志要严格执行“末位表态制”,充分听取与会人员的意见建议,特别是市人武部、市人大常委会、市政协等领导意见;尤其是对比较重大的决策性事项议题,出席人员与列席人员应充分发表意见,由市长集中讨论意见,以市长的总结发言为准并形成决策。对程序性议题,原则上在听取议题汇报单位主汇报、分管副市长补充意见后,其他出席和列席人员如果没有不同意见,即可由市长作出决定。
第二十条 涉及“三重一大”等重大事项经市政府常务会议审议后,应当按程序向庐山市委报告。重大行政决策依法需要报九江市人民政府批准的,按照有关规定办理。
第二十一条 常务会议由市政府办公室负责记录,记录必须完整、准确,字迹清楚。对与会人员(包括市领导)的发言,特别是提出异议的,必须做到准确无误,必要时要对照录音仔细整理(涉密工作不予录音)。
第二十二条 常务会议纪要原则上应在3个工作日内印发。由市政府办公室于会后1天内完成初稿起草,经市政府办公室主任初审并按程序报市政府领导审核,经市长签发后,印发有关部门和单位执行。
第二十三条 常务会议有关材料,包括:会议通知、议题材料、会议记录、会议纪要等,应按相关规定管理和存档。
第二十四条 常务会议讨论决定的事项,依法应该公开的,应及时通过新闻媒体、政府网站、政府公报等予以公开报道。新闻稿须经办公室主任审定,必要时报市长审定。
第五章 会议纪律
第二十五条 常务会议组成人员因故不能到会的,须向市长请假。对提交讨论的议题如有意见和建议,可以书面形式提出。
第二十六条 各部门列席常务会议的人员,应为本部门主要负责人(涉及市委常委部门则为分管负责同志)。主要负责人因特殊情况不能列席会议的,应向市长或会议主持人请假,经同意后可安排本部门分管负责人参加会议;未经同意,不得擅自更换与会人员。
第二十七条 部门和乡(镇、处)与会人员必须按会议召开时间提前10分钟在会场外指定地点候会。进入会场要严格遵守会议纪律,将手机调为静音或振动状态,保持良好的会场秩序。参会人员未经市政府领导同意不得擅自离开会场;非因重大紧急事项,会外人员不得擅自进入会场联系工作或请出与会人员,不得随意进出会场。
第二十八条 与会人员必须严格遵守保密纪律,未经同意,不得泄露会议内容和讨论情况;注意保管文件材料,标有“会后收回”或有密级的文件,会后应退回市政府办公室。
第二十九条 常务会议决定事项以会议纪要为准,相关部门和单位必须坚决执行,如有不同意见可在市政府内部提出,在重新作出决定前,不得发布或作出任何与常务会议决策相违背的言论、行为。
第六章 决定事项的执行、督查与反馈
第三十条 对于常务会议议定事项,市政府分管副市长和办公室主任要全力推动相关部门抓好落实,市政府督查室要切实加大对责任部门的跟踪督促检查,确保政令畅通。讨论通过决定印发的文件,原则上议题汇报部门须在会议结束后3个工作日内将修改完善的会议文件和修改说明报市政府办公室,在会议结束后5个工作日内印发;有重大修改意见需要协调的,经市政府领导同志同意后可适当延长时限。讨论通过决定提请市委研究的重要事项,原则上议题汇报部门须在会议结束后3个工作日内将修改完善的会议文件和修改说明报市政府办公室,经市政府分管领导审定后,按程序提请市委研究决定。紧急情况即刻修改,即刻送审、报送。
第三十一条 市政府办公室负责对会议决定事项进行分解交办和催办督办,并在会议召开时将上次会议议定事项的落实情况,以书面形式报告市长、副市长和市政府党组成员、办公室主任及列席会议的市领导。
因工作性质等原因,落实周期较长的,相关责任部门必须及时报告工作进展情况,并按月专报一次推进情况,直至工作全部落实。因客观原因不能落实或不能按期落实的事项,责任部门应及时将原因上报市政府督查室。
对推诿扯皮、敷衍拖延以及长期不反馈办理情况和结果的,由市政府办公室提请市政府同意后进行通报批评并纳入年终考核。问题严重、影响恶劣的,由市政府办公室会同市纪委监委等部门,按照行政不作为、失职、渎职等进行追究处理。
第三十二条 相关部门和单位在执行常务会议决定过程中发现新的情况需要重议的,报经市长同意后,可在常务会议上重议。
第三十三条 议题汇报单位和相关单位发现常务会决策存在问题、客观情况发生重大变化,或者决策执行中发生不可抗力等严重影响决策目标实现的情形,应当及时向市政府报告,不得瞒报、谎报或者漏报。
公民、法人或者其他组织认为市政府重大行政决策及其实施存在问题的,可以通过信件、电话、电子邮件等方式向市政府或者决策执行部门提出意见建议。相关单位应当对意见建议进行记录并作出处理。
第三十四条 经市政府依法作出的重大行政决策,未经法定程序不得随意变更或者停止执行;执行中出现本规则第三十三条出现的情形,情况紧急的,市政府市长可以先决定中止执行;需要作出重大调整的,应当依照本规定履行相关法定程序。
第七章 附则
第三十五条 本规则执行中的具体问题由市政府办公室负责解释。
第三十六条 本规则自发布之日起施行。
附件:1.市政府常务会议议题申请表
2.合法性审查意见书送审表
3.提交市政府常务会议审议的材料样式




抄送:市委,市人大,市政协,市纪委市监委,市人武部,市委各部门,
市法院,市检察院,群众团体,新闻单位。
庐山市人民政府办公室 2024年9月14日印发
相关附件:
扫一扫在手机打开当前页