信息类别:
政策文件
公开方式:
主动公开
生成日期:
2024-09-25
公开时限:
常年公开
公开范围:
面向全社会
信息索取号:
000014349/2024-06752
责任部门:
庐山市政务服务管理局
相关解读:
相关文件:
关于公布九江市行政备案事项清单(2024年版)的 通知
各县(市、区)人民政府,市政府各部门:
为贯彻落实《江西省人民政府办公厅关于印发江西省行政备案管理办法的通知》(赣府厅发〔2023〕20号)精神,进一步深化“放管服”改革优化营商环境,规范行政备案事项,消除市场准入隐性壁垒,提升政务服务标准化、规范化、便利化水平,经市政府研究,决定对《九江市行政备案事项清单(2023年版)》进行动态调整,现公布《九江市行政备案事项清单(2024年版)》。
各县(市、区)要对照新的行政备案事项清单梳理认领本地行政备案事项,及时公布本县(市、区)行政备案事项清单。各有关部门要做好行政备案事项的衔接,确保政务服务事项基本目录等清单中行政备案事项与本清单保持一致。各地各部门要按照新的行政备案事项清单实施,清单之外不得违规开展行政备案,要将行政备案事项纳入本级政务服务中心集中办理,要进一步优化行政备案办理流程,制定公布办事指南,推进行政备案事项简办快办。
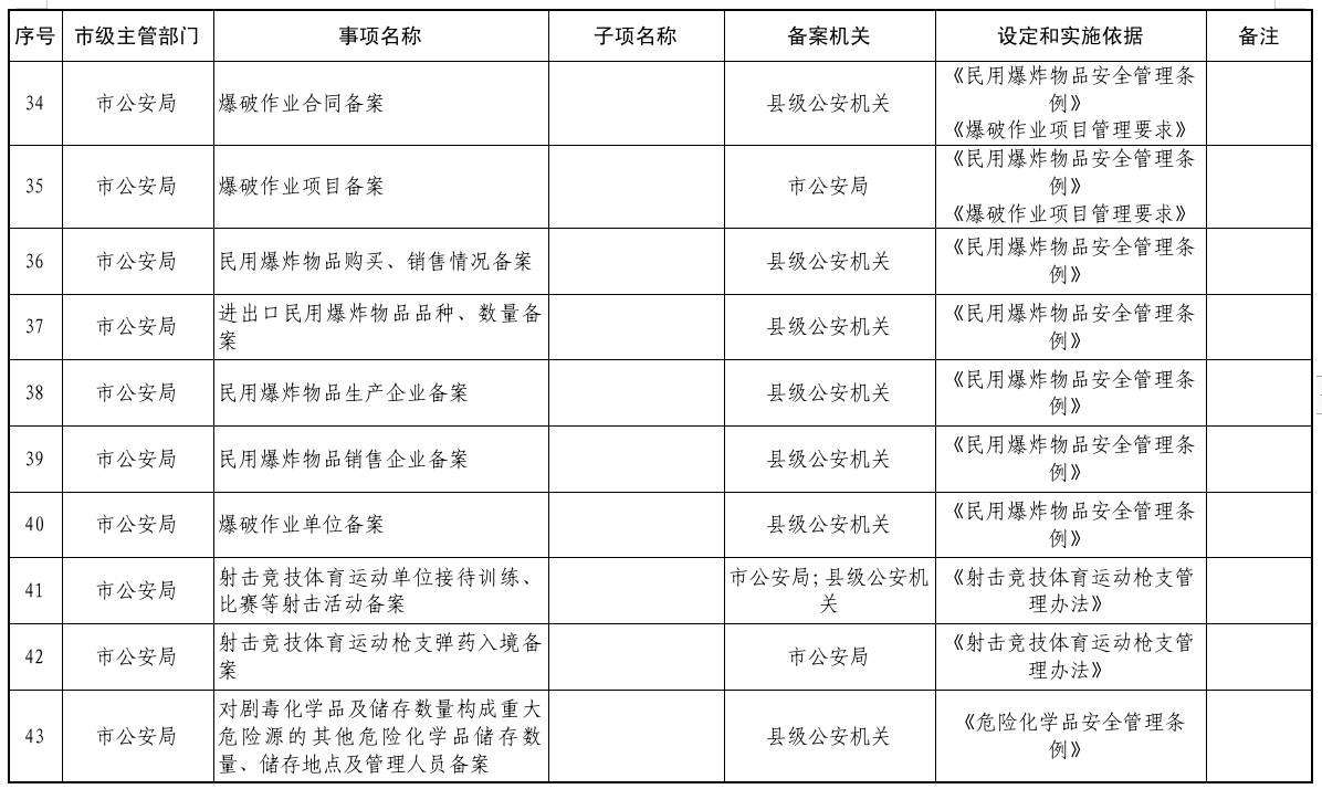
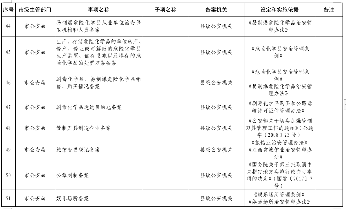
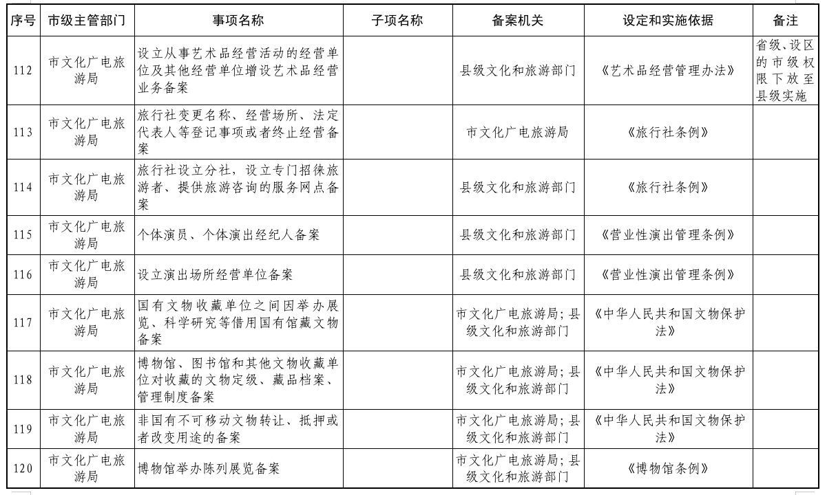
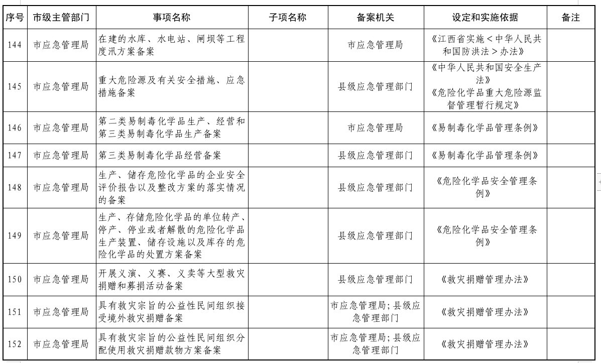
附件:九江市行政备案事项清单(2024年版)
2024年3月11日
(此件主动公开)
附件
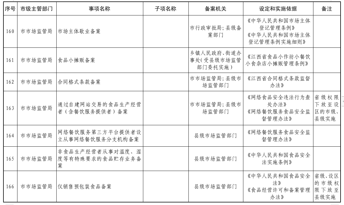
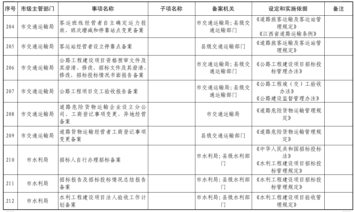
九江市行政备案事项清单(2024年版)
































相关附件:
扫一扫在手机打开当前页