相关解读:
相关文件:
《江西省安全生产考试考务人员管理办法(试行)》印发
近日,省应急管理厅印发了《江西省安全生产考试考务人员管理办法(试行)》(以下简称《办法》,《办法》全文附后),为切实做好《办法》贯彻实施工作,特以问答形式对《办法》进行解读。
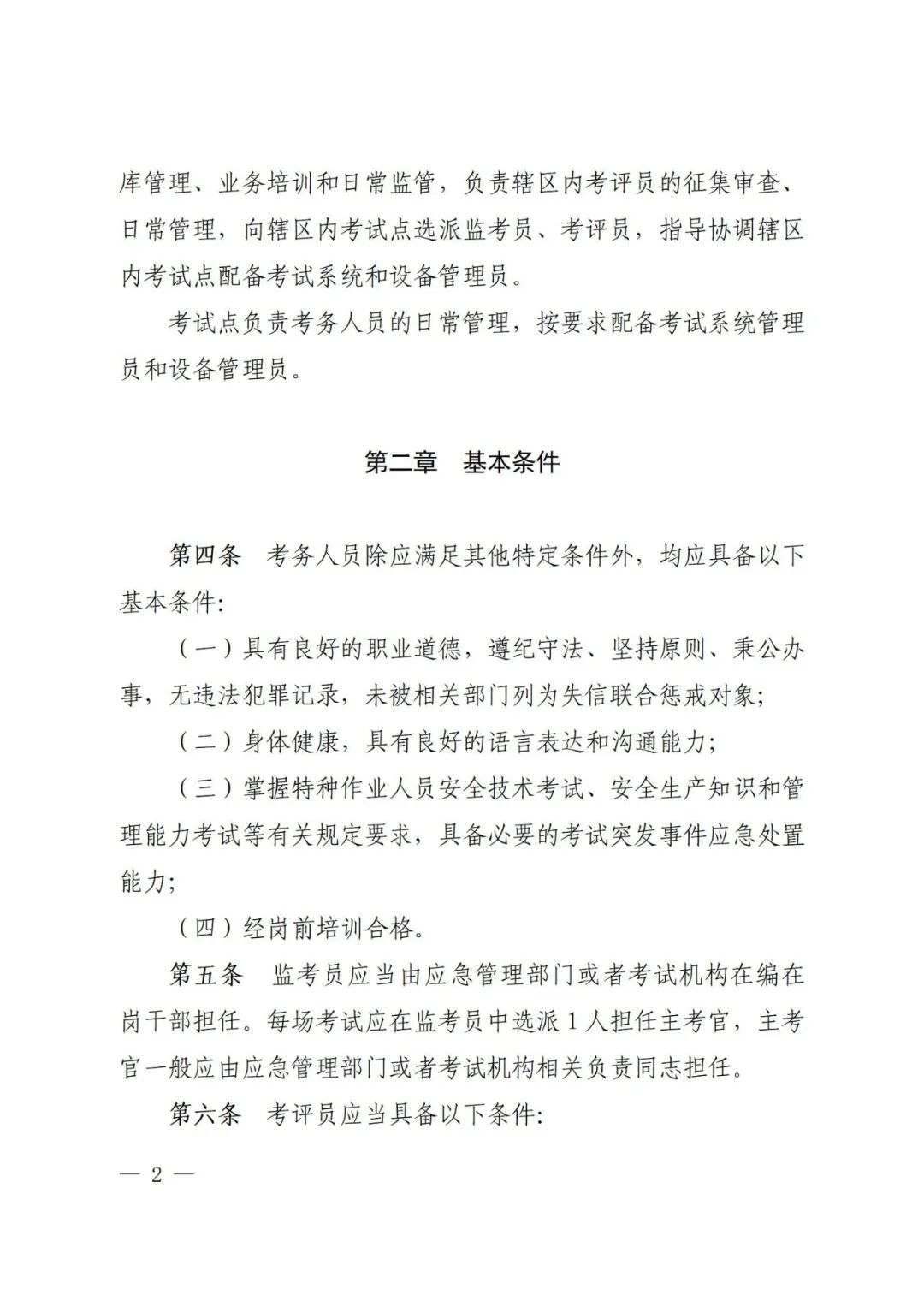
问:出台《办法》的背景是什么?
答:为认真贯彻落实江西省应急管理高质量发展“2653”行动计划,着力构建规范有序、公平公正、高质高效、权责清晰、监管有力的培训考核体系,今年4月,省应急管理厅制定印发《江西省安全生产培训考核“四化”建设实施方案(2025年)》,对推动“考务力量专业化、场地建设标准化、考试流程规范化、信息系统智能化”作出系统部署。为推动“四化”建设走深走实,切实加强考务人员管理,进一步明确考务人员职责条件、选用管理、纪律要求等事宜,按照《安全生产培训管理办法》《特种作业人员安全技术培训考核管理规定》《安全生产考试机构和考试点管理规定》等规章制度,结合我省实际,研究制定了《江西省安全生产考试考务人员管理办法(试行)》,并于2025年11月正式印发。
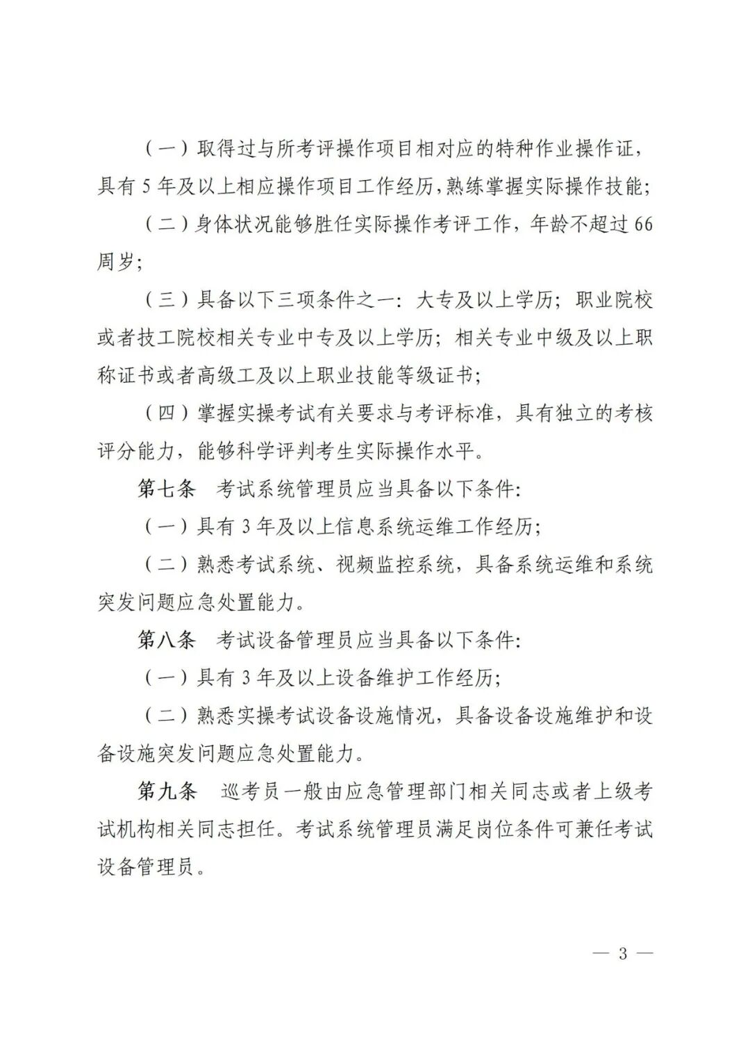
问:《办法》的特点有哪些?
答:一是坚持对标对表。《办法》注重全面衔接应急管理部关于考务人员管理相关政策规定,考务人员类别、门槛条件等均对照《安全生产考试机构和考试点管理规定》中的相关要求。起草过程中,积极与应急管理部有关司局请示沟通,确保《办法》有关内容与应急管理部对考务人员管理的相关要求保持方向一致。
二是坚持实事求是。在对全省考试点考务人员配备情况、人员结构等进行摸底的基础上,注重听取相关地市应急管理局以及考试点有关意见建议,并充分吸收兄弟省市在考务人员管理中的好经验好做法,力求《办法》有关规定在坚持高标准、严要求的同时,又结合实际、切合实情。
三是坚持问题导向。总的看,当前全省考务力量总体数量不足、专业程度不高的问题还较为突出,《办法》在起草过程中,对各地应急管理部门较为关注的考务人员应配哪些、有何职责、如何监管等要求以制度形式予以明确下来。
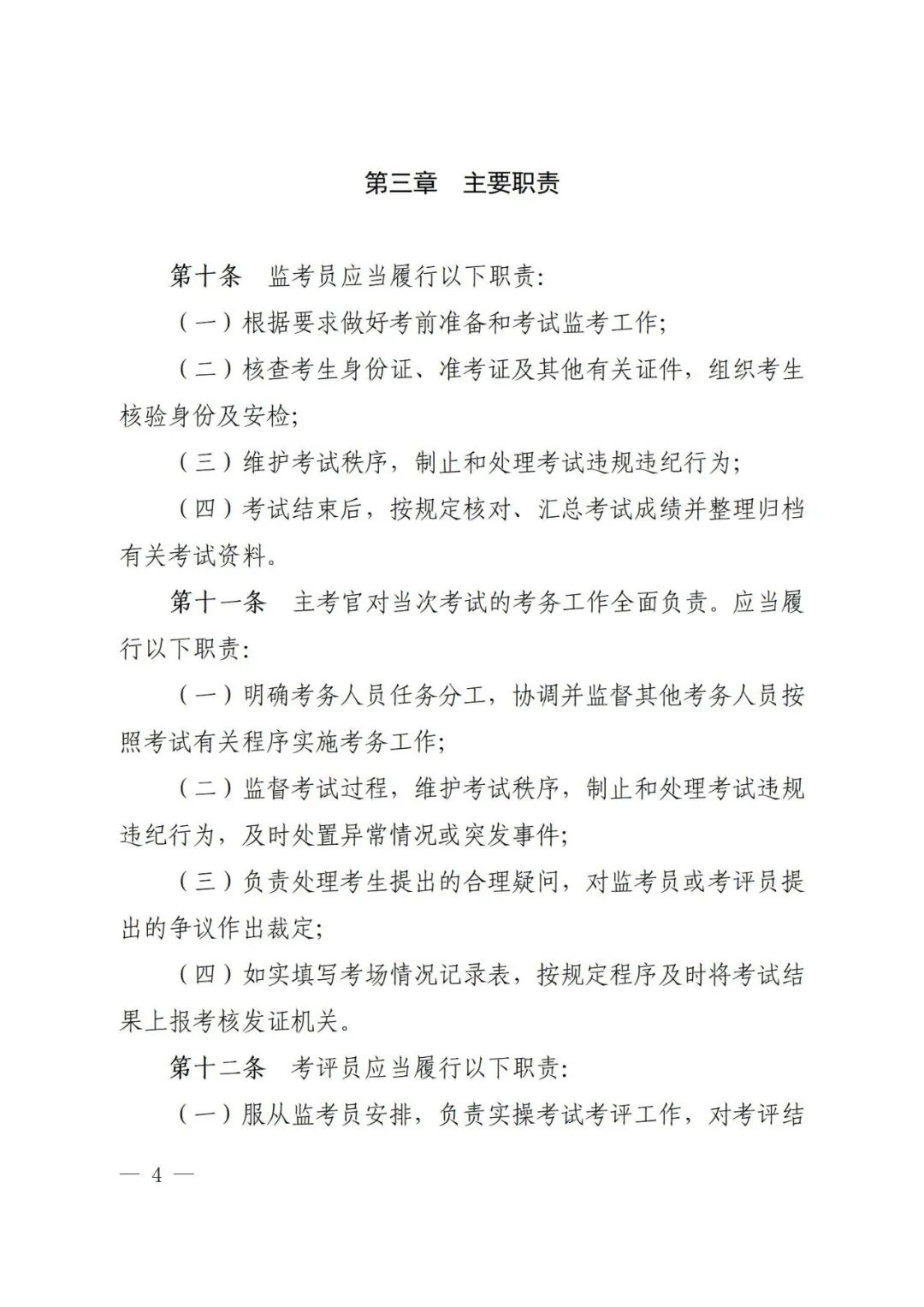
问:《办法》对哪些内容进行了具体明确?
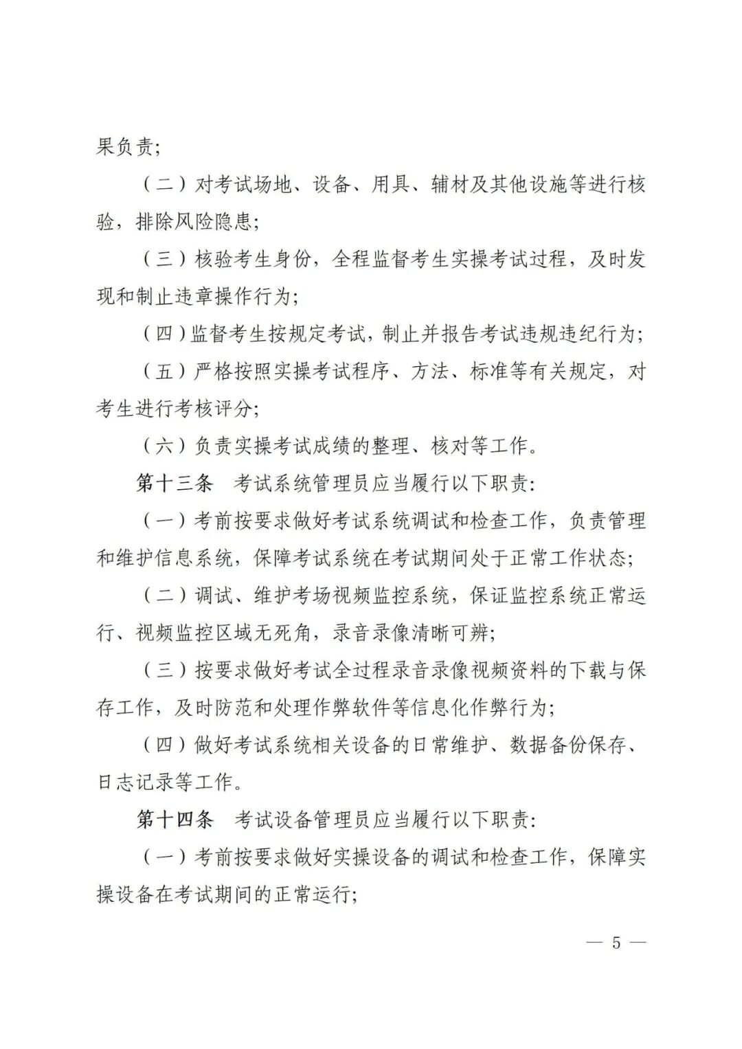
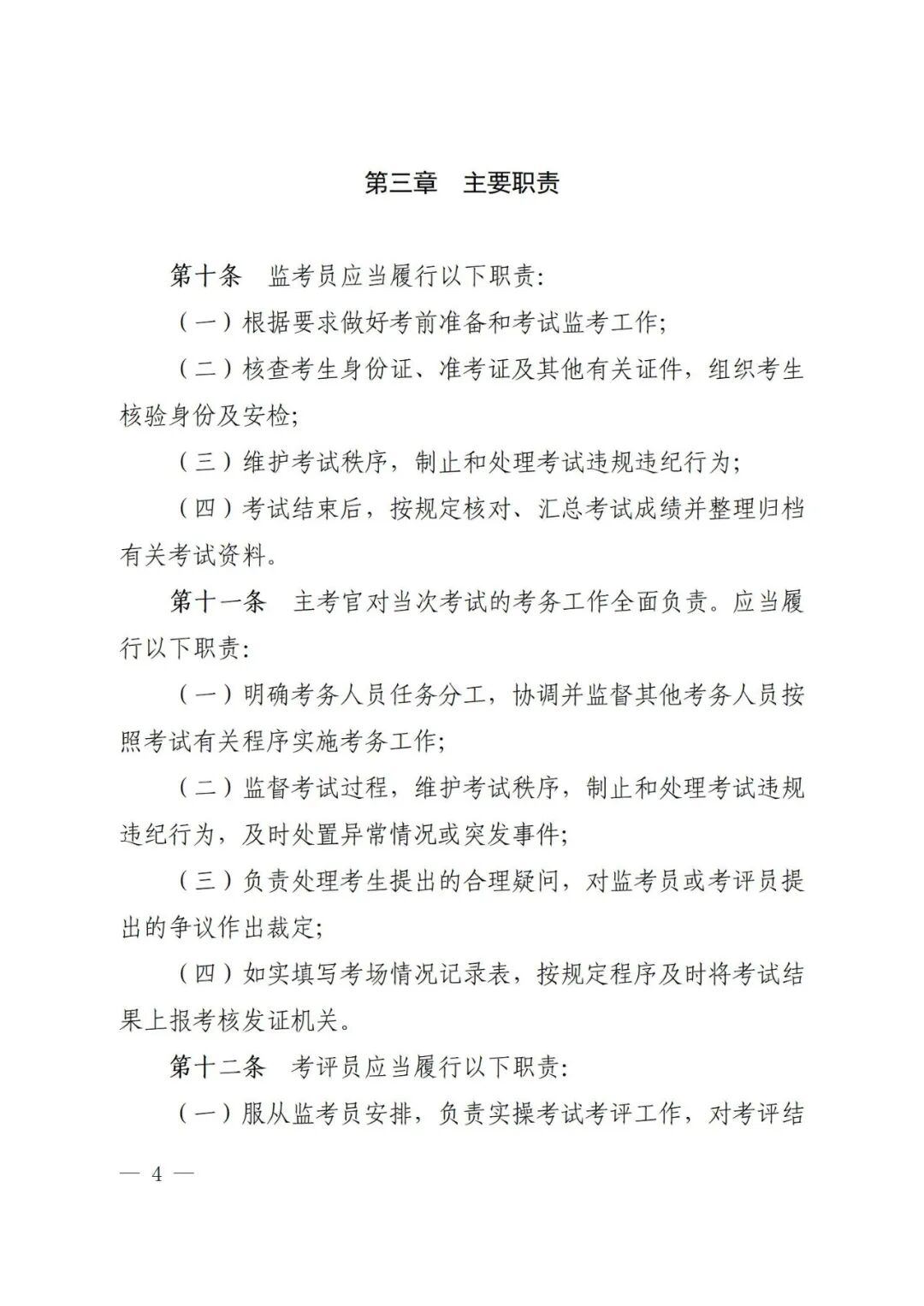
答:(一)明确考务人员类别范围。将《安全生产考试机构和考试点管理规定》明确的考务人员类别均纳入范围,并结合我省实际,将巡考员作为考务人员管理,规定巡考员应不定期开展现场或远程巡考。同时,明确每场考试应在监考员中选派1人担任主考官,通过丰富考务人员架构,构建立体式考务监督体系。需要说明的是,在《办法》中,未将文员、引导员、维保人员等考试点服务保障人员列入考务人员范围,各考试点如有相关人员承担考试服务保障任务,也应结合实际加强管理监督。
(二)明确考务人员条件职责。除明确四项考务人员均应具备的基本条件外,还根据不同考务人员所承担的职责任务明确了相关特定条件。比如监考员应当由应急管理部门或者考试机构在编在岗干部担任,并结合实际,明确考试系统管理员满足岗位条件可兼任考试设备管理员,并可由聘用人员担任。同时,逐项明确考务人员职责,实现定人定岗定责。
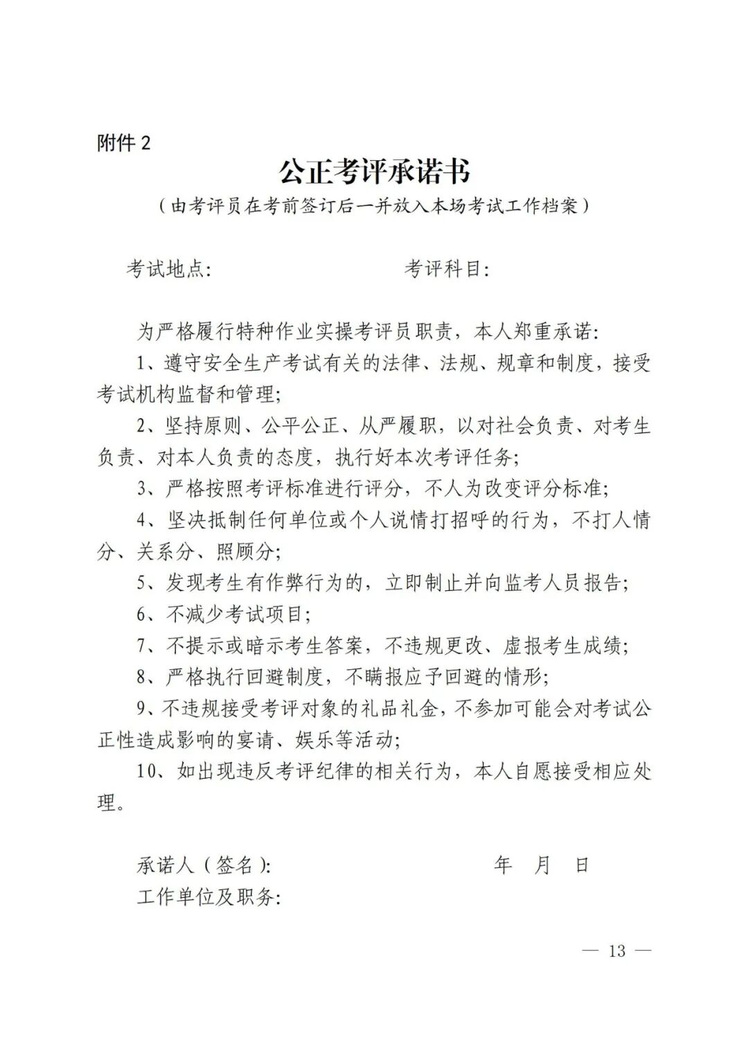
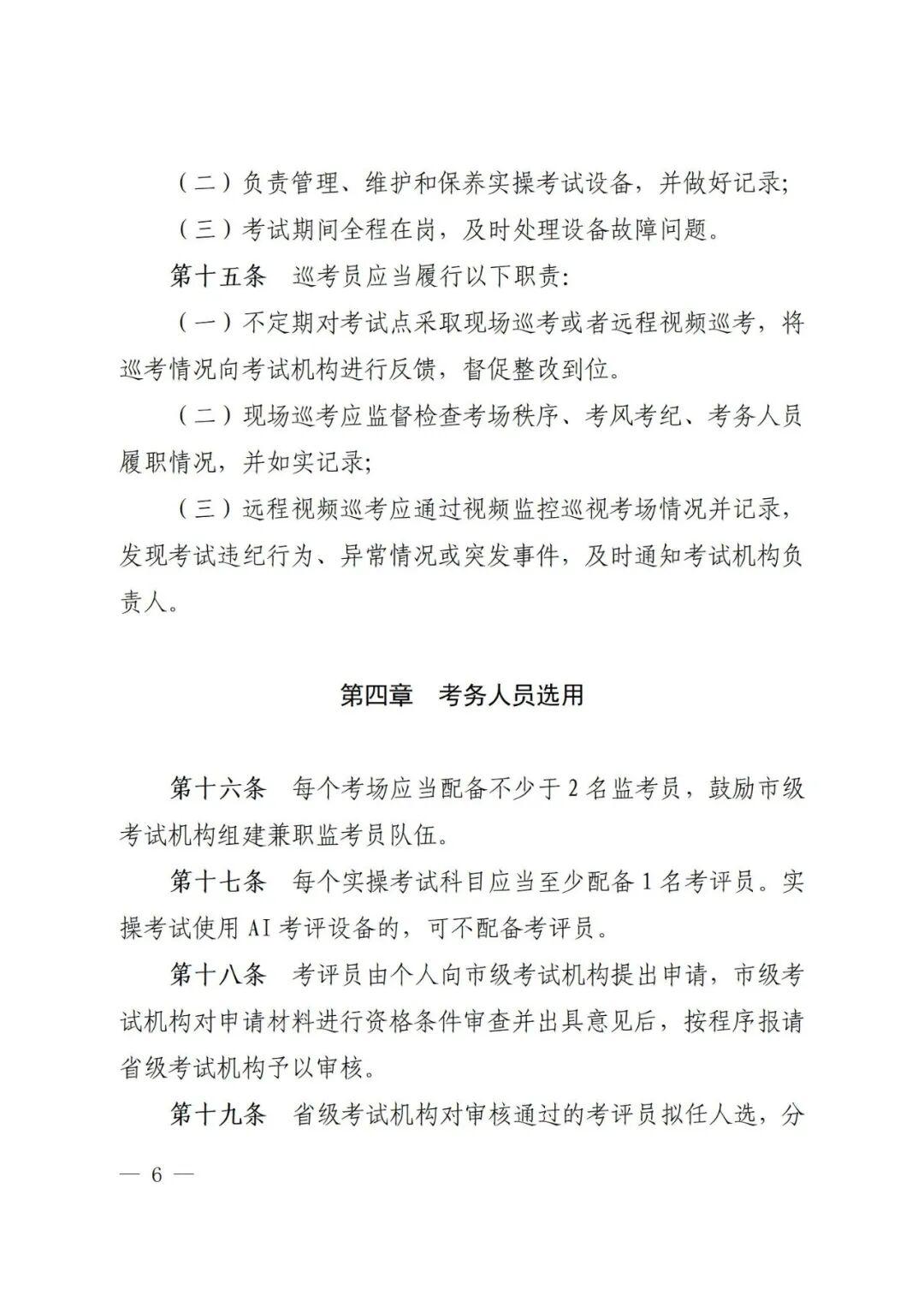
(三)明确考务人员选用管理。明确考评员产生、配备、选派、付费等要求,并确定兼职考评员劳务报酬标准,各地应急管理部门或考试点可结合实际确定专职考评员薪酬标准。同时,对考务人员档案管理、人员备案、业务培训、配证着装等提出要求,通过加强考务人员管理进一步规范考务流程。
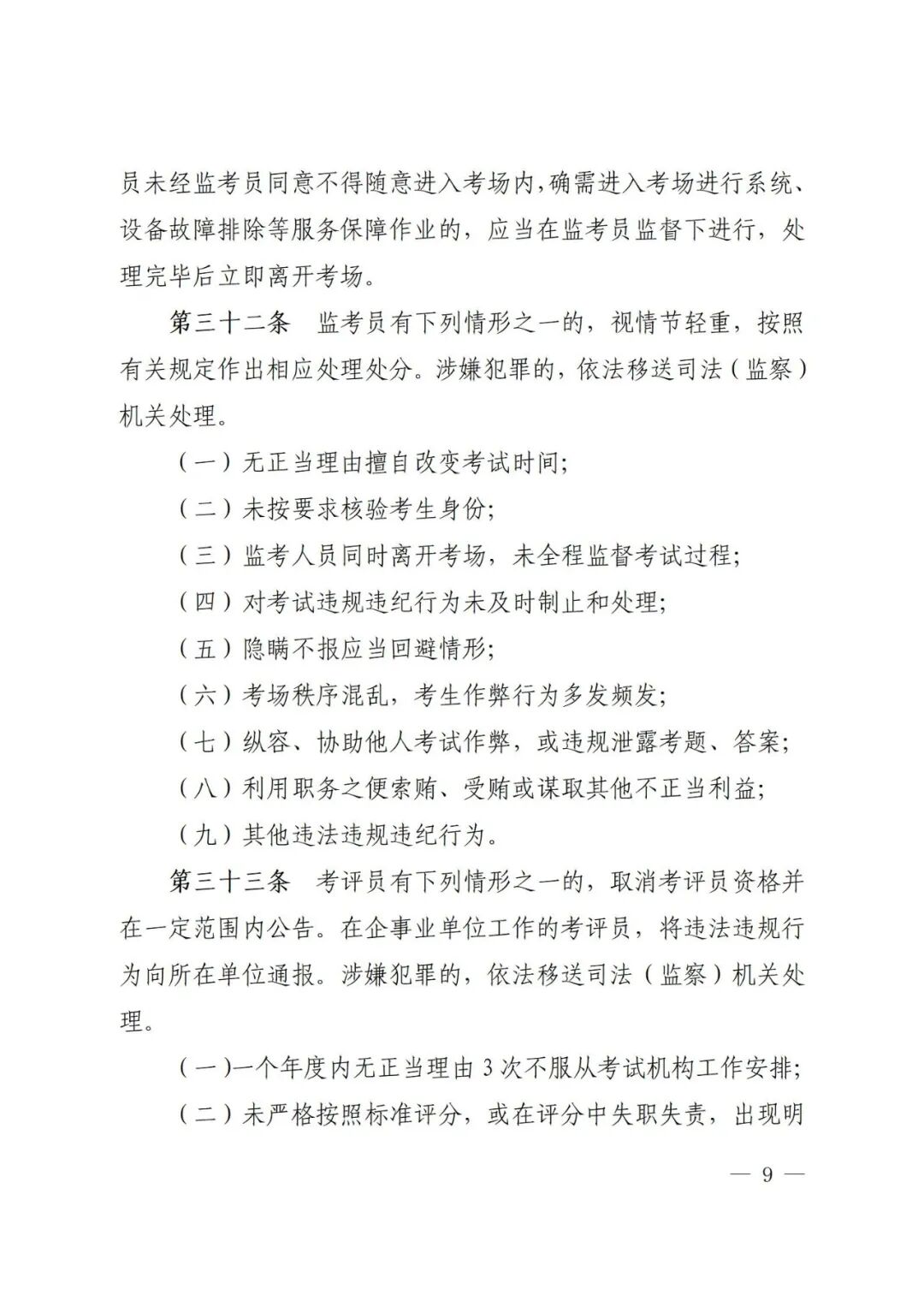
(四)明确考务人员纪律要求。结合安全生产培训考核工作实际,细化各类考务人员负面行为清单,将严的基调、严的措施贯穿考务人员选配管用全链条、各环节,对考务人员存在违规违纪违法行为的,视情节轻重给予相应处理处分。
问:《办法》分层级列出了应急管理部门、考试机构、考试点对考务人员的管理职责和管理要求,具体如何把握?
答:应急管理部《安全生产考试机构和考试点管理规定》列明了应急管理部门、考试机构、考试点的工作职责和工作内容。比如,应急管理部门主要负责指导、监督、管理本地区安全生产考试工作;考试机构负责本地区安全生产考试工作,对考试点进行业务管理;考试点承担安全生产考试具体实施工作,负责考试场地、设备的建设、管理、维护工作,负责考试系统、视频监控系统的维护工作。考务人员管理作为安全生产考试的关键环节,在起草《办法》时,注重做好政策衔接,对应相关要求分层级研究确定了应急管理部门、考试机构、考试点的工作职责。同时,鉴于部分设区市应急管理部门相关科室与考试机构属合署办公,在设区市一级未再细分应急管理局和考试机构层级。
问:《办法》明确县(市、区)考试点考试工作应由市级考试机构负责组织实施,具体如何把握?
答:《特种作业人员安全技术培训考核管理规定》明确,县级应急管理部门负责监督检查本行政区域特种作业人员的安全技术培训工作,特种作业人员的考核、发证、换证工作不得委托县级应急管理部门组织实施。《安全生产考试机构和考试点管理规定》明确,市级考试机构负责本地区安全生产考试工作。为落实上述规定要求,结合我省实际,进一步明确设在县(市、区)考试点的考核、发证、换证工作均由市级考试机构具体实施。市级考试机构负责选派县(市、区)考试点监考员、考评员,并统筹指导设在县(市、区)考试点做好考试场地、考试设备的建设、管理和维护,以及考试系统、视频监控系统的维护工作。
问:《办法》除对考务人员管理作出制度性安排外,在进一步规范考试流程方面明确了哪些新要求?
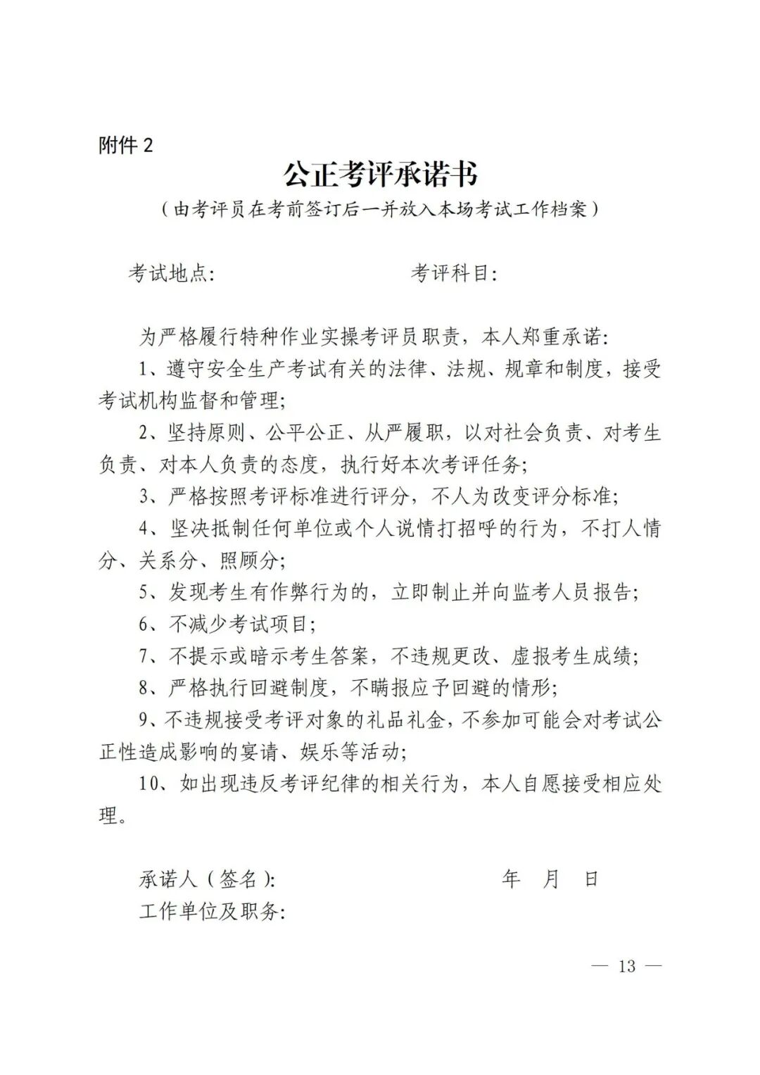
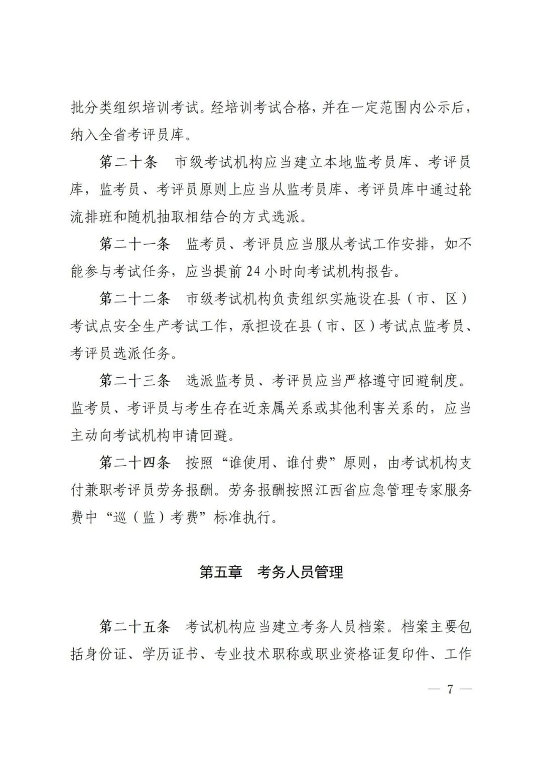
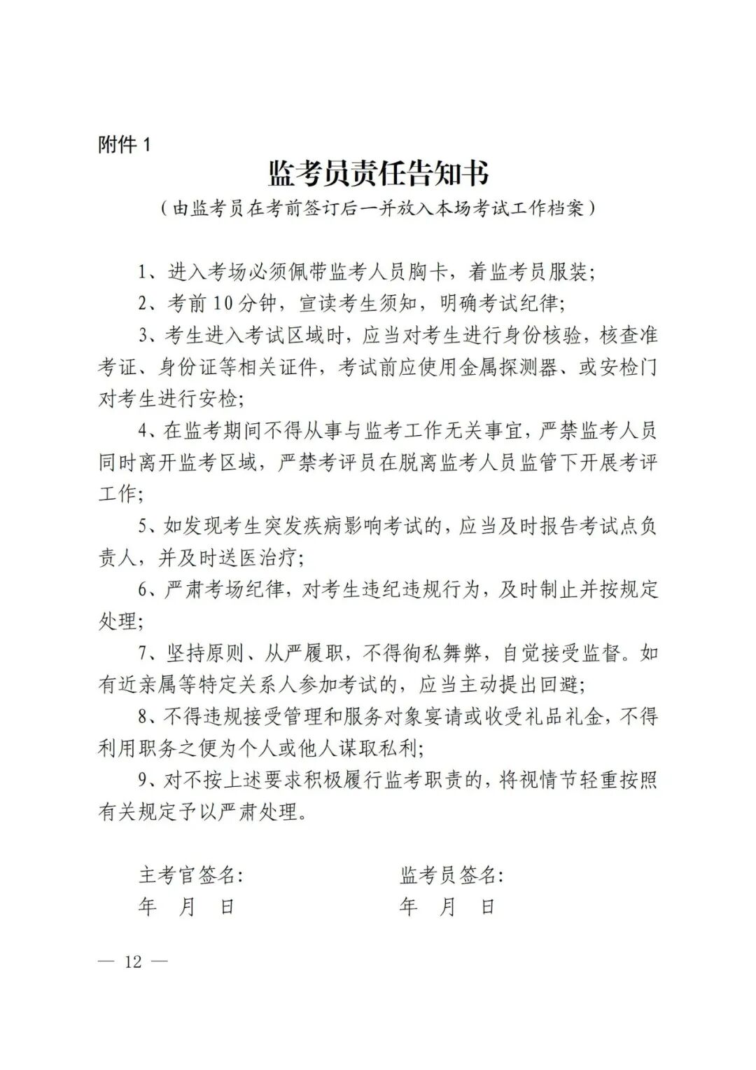
答:加强考务人员管理的目的是为了进一步提高安全生产考试的规范性、严谨性、公平性,本《办法》在切实加强考务人员管理的同时,也对规范考试流程提出了硬性要求。在考前,考试机构要按照要求从监考员库、考评员库中选派监考员和考评员,并组织监考员、考评员分别签订《监考员责任告知书》《公正考评承诺书》。考务人员应按要求着装并佩戴相关证件。考试点要做好考试系统、考试设备以及视频监控系统的调试检查等工作。在考中,考评员应随身配带记录仪,并全程记录考评过程。考评员还应做好考生身份信息的二次核验工作,确保人证合一,防止出现替考行为。在考后,要对本场考试产生的考试资料分类归档(包括音视频记录等电子资料,以及考试成绩、考场情况记录表、承诺书、告知书等纸质材料),做到可溯可查。
问:在推动《办法》贯彻落实方面将开展哪些工作?
答:为有力推动《办法》落到实处,我们将做好以下四个方面的工作。一是加强指导推动。指导市级应急管理部门和考试机构按照《规定》要求,配齐配强考务人员,并于2026年1月1日前将市级考试机构及各考试点考务人员信息向省级考试机构备案。二是规范考试流程。细化完善安全生产考试标准化流程清单,对考前、考中、考后各环节各步骤予以分解细化,并逐项明确实施主体、实施标准、操作流程、职责任务。三是提升专业能力。按照分级分类原则,由省市两级应急管理部门组织开展考务人员专业能力培训,科学设置培训课程,着力提高考务人员专业能力水平。同时,开展“以巡代训”,组织各地考务人员开展交叉巡考,通过互巡互督实现互学互促。四是加强巡考监督。推动巡考常态化、制度化,将考试通过率畸高、基础相对薄弱的考试点作为重点巡考对象,现场巡考不仅要对当次考试情况开展检查,还要对往次考试组织实施情况开展视频抽查,抽查期次一般不低于3次。
办法全文














相关附件:
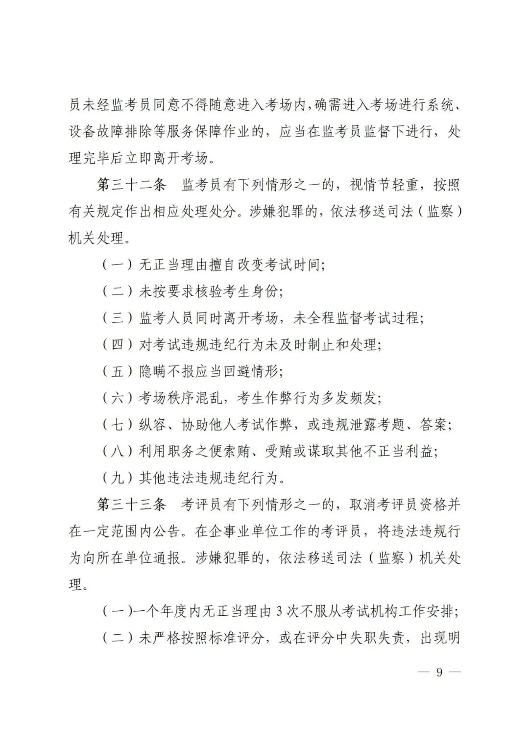
扫一扫在手机打开当前页