相关解读:
相关文件:
最新发布!事关庐山市幼儿园收费!
最新发布!事关庐山市幼儿园收费!
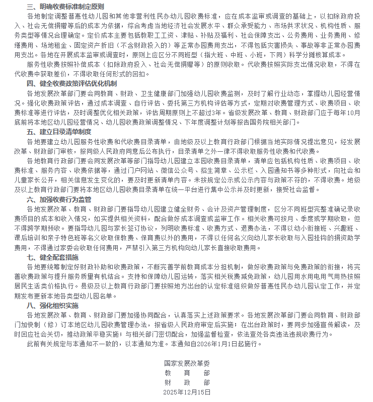
12月23日,国家发展改革委、教育部、财政部发布关于完善幼儿园收费政策的通知,全文如下:
各省、自治区、直辖市、新疆生产建设兵团发展改革委、教育厅(教委、教育局)、财政厅(局):
为贯彻落实《中华人民共和国学前教育法》,更好促进学前教育普及普惠安全优质发展,有效降低人民群众保育教育成本,推动完善生育支持政策体系,经商国家卫生健康委,现就完善幼儿园收费政策有关事项通知如下。
一、规范收费项目
幼儿园收费项目包括保育教育费(以下简称保教费)、住宿费、服务性收费、代收费,开设托班的还可收取保育费。其中,保教费指幼儿园为在园儿童提供学前教育收取的费用;住宿费指寄宿制幼儿园为在园住宿儿童提供住宿服务收取的费用;保育费指幼儿园开设托班为2—3岁婴幼儿提供托育服务收取的费用。
服务性收费指幼儿园在完成正常的保育教育外,为在园儿童提供由家长自愿选择的服务而收取的费用;代收费指幼儿园为方便儿童在园学习和生活,在家长自愿的前提下,为提供服务的单位代收代付的费用。与幼儿园保育教育直接关联的服务事项,以及明确规定由财政保障的项目,不得纳入服务性收费或代收费。
二、分类完善收费管理方式
普惠性幼儿园(包括公办幼儿园和普惠性民办幼儿园)和其他非营利性民办幼儿园收取的保教费、住宿费实行政府指导价,其中,公办幼儿园收取的保教费、住宿费作为行政事业性收费管理。具体由省级教育行政部门提出制定基准收费标准以及浮动幅度的意见,报省级发展改革部门(制定公办幼儿园收费标准还应同时报省级财政部门)核定,经省级人民政府授权也可由地级及以上人民政府制定;幼儿园在基准收费标准以及浮动幅度范围内确定具体收费标准。收取的服务性收费和代收费原则上实行市场调节价,确有必要的,经省级人民政府同意后,可实行政府指导价。
营利性民办幼儿园收费实行市场调节价,由幼儿园根据办园成本、市场供需等因素,合理确定收费标准,并报县级以上教育行政部门。各地教育、发展改革、财政部门要加强监管,必要时可开展成本调查,引导合理收费,遏制过高收费。
不同类型幼儿园开设托班收取的保育费管理方式参照保教费,收费标准可参考保教费收费标准、根据成本差异等情况合理确定,提高幼儿园办托积极性,切实满足群众需求。
三、明确收费标准制定原则
各地制定调整普惠性幼儿园和其他非营利性民办幼儿园收费标准,应在成本监审或调查的基础上,以扣除政府投入、社会无偿捐赠等后的成本为依据,综合考虑当地经济社会发展水平、群众承受能力、市场供求状况、机构性质、服务类型等情况合理确定。定价成本主要包括教职工工资、津贴、补贴及福利、社会保障支出、公务费用、业务费用、修缮费用、场地租金、固定资产折旧(不含财政投入的)等正常办园费用支出,不得包括灾害损失、事故等非正常办园费用支出。各地在开展成本监审或调查时,原则上应区分不同班型(指大班、中班、小班,下同)科学分摊核算成本。
服务性收费按照补偿成本(扣除政府投入、社会无偿捐赠等)的原则收取。代收费按照实际支出情况收取,不得在代收费中获取差价,不得收取任何形式的回扣。
四、健全收费政策评估优化机制
各地发展改革部门要会同教育、财政、卫生健康部门加强幼儿园收费监测,及时了解行业动态,掌握幼儿园经营情况。强化收费政策评估,通过成本调查、自行评估、委托第三方机构评估等方式,定期对收费管理方式、收费项目、收费标准等进行评估,及时调整优化相关政策,评估周期原则上不超过3年。省级发展改革、教育、财政部门应于每年10月底前将本地区幼儿园经营情况、幼儿园收费政策调整情况、下年度调整计划等报告国务院相关部门。
五、建立目录清单制度
各地要建立幼儿园服务性收费和代收费目录清单,由地级及以上教育行政部门根据当地实际情况提出意见,经发展改革、财政部门审核,报同级人民政府同意后公布执行,目录清单之外一律不得收取服务性收费和代收费。
各地教育行政部门要会同发展改革等部门指导幼儿园建立本园收费目录清单,清单应包括机构性质、收费项目、收费标准、服务内容、收费依据等,通过门户网站、微信公众号、招生简章、公示栏、入园通知书等多种形式,向社会和儿童家长公开,相关信息发生变化的,要及时更新清单内容。未按规定公示或公示内容与政策不符的,不得收费。地级及以上教育行政部门要将本地区幼儿园收费目录清单在统一平台进行集中公示并及时更新,接受社会监督。
六、加强收费行为监管
各地发展改革、教育、财政部门要指导幼儿园建立健全财务、会计及资产管理制度,区分不同班型完整准确记录收费项目的成本和收入情况,如实提供相关资料,配合做好成本调查或监审工作。相关收费可按月、季度或学期收取,但不得跨学期预收。要指导幼儿园与家长签订协议,列明收费标准、收费方式、退费办法,不得以幼小衔接班、兴趣班、课后培训和亲子特色班等名义收取保教费、保育费以外的费用,不得以任何名义向幼儿家长收取与入园挂钩的捐资助学费用,不得通过家委会收取任何费用,严禁引入第三方机构向幼儿家长直接收取费用。
七、健全配套措施
各地要统筹制定好财政补助和收费政策,不断完善学前教育成本分担机制,做好收费政策与免费政策的衔接,将完善收费政策与提升服务质量有机结合。支持和保障幼儿园运转,落实相关税费减免政策,幼儿园用水用电用气用热按照居民生活类价格执行。县级及以上教育行政部门要按照地方出台的认定标准组织做好普惠性民办幼儿园认定工作,并定期发布更新本地各类型幼儿园名单。
八、强化组织实施
各地发展改革、教育、财政部门要加强协同配合,认真落实上述政策要求。各地发展改革部门要会同教育、财政部门加快制(修)订本地区幼儿园收费管理办法,报省级人民政府审定后实施;在出台政策时,要同步加强宣传解读,及时回应社会关切,推动政策平稳实施;与相关部门密切配合,加强监督检查,依法查处各类违法违规收费行为。
此前有关规定与本通知不一致的,以本通知为准。本通知自2026年1月1日起施行。


相关附件:
扫一扫在手机打开当前页